青岛新闻网4月25日讯 过去的一周,市南、市北、李沧、崂山相继发布了2015年中小学招生计划,其中市南区小学一年级计划招生5800人左右、初中预计招生4200人左右;市北区小学一年级计划招生9500人左右、初中计划招生8000人左右;李沧区小学一年级计划招生5800人左右、初中计划招生3500人左右;崂山区小学计划招收一年级新生3620人,初中学校计划招生2200人,为了方便网友查询相关信息,记者就各区招生情况及学区划分进行了整理。
公办小学招生详解
招生对象:2015年小学入学年龄为6周岁(2009年8月31日前出生),残疾儿童入学年龄为7—9周岁。
报名时间:公办小学统一报名时间为7月4日、5日(星期六、星期日)两天;外来务工就业人员子女报名时间7月6日(星期一)。
当地户口报名条件:在学校学区内随父母、祖父母、外祖父母(包括法定监护人)有常住户口并居住的适龄儿童,报名时需同时持两种证件的原件及复印件和出生证、幼儿健康手册报名入学(中度以上弱智、严重残疾、不能坚持在普通小学正常学习者除外),两种证件包括:公安部门核发的儿童随父母、祖父母或外祖父母(包括法定监护人)同户、同住的户籍本,以及与户籍情况一致的住房产权人的产权证等其他相关凭证。
外地户口报名条件:孩子的户口不在本市,属于外来务工子女。外来务工子女入学应当同时符合以下条件: 1、父母至少一方与我市用人单位签订劳动合同或办理工商营业执照,并在我市务工一年以上; 2、父母至少一方持有我市公安部门核发的居住证,并在务工地有稳定的住所(有自有住所或办理正式租住手续的住所)3、符合我市规定的入学年龄。外来务工子女入学实行统一报名、统一安排、相对就近入学,各区市将于近期告知报名地点等有关事项,请关注各区市教体局网站发布的政策和媒体报道。
市南适龄儿童下月起网上采集信息
市南区户籍适龄儿童家长、来市南就读的外来务工就业人员子女家长,均需在规定时间内(2015年5月4日至5月31日),登录市南区教育政务网(http://www.sn.qdedu.net)上的“市南区2015年适龄儿童入学信息采集系统”,对适龄儿童的入学信息进行网上登记,信息采集平台将根据登记情况自动生成现场报名的具体时间段,简化现场报名程序。对于特殊情况无法进行网上入学信息采集的适龄入学儿童,市南区教体局将在此期间设点提供现场登记。错过信息采集不影响入学报名。(记者 于泓)
下一页:各区初中学区划分
市南初中入学安排
市南区初中入学在招生区片内通过电脑派位或整体调拨等方式进行,其中市南区东片和西片采用整体调拨等方式,市南区中片采用电脑派位的方式。区教体局将结合本地实际,确定各学校就近入学的条件、范围和招生计划。各初中学校不得举行或变相举行与招生、入学相关的考试性选拔。
关具体情况说明如下:
(1)东片小学:嘉峪关学校、区实验小学、镇江路小学、香港路小学、宁夏路第二小学、宁夏路小学、南京路小学、新昌路小学、天山小学、福林小学、燕儿岛路第一小学、金门路小学、基隆路小学、新世纪学校、银海学校、格兰德小学(具有市南区学籍的毕业生)、麦岛小学(符合相关规定的毕业生)共计17所学校。
片内中学:5中、51中、57中、59中,东片小学毕业生初中入学采取整体调拨的办法。
(2)中片小学:莱芜一路小学、德县路小学、文登路小学、太平路小学、市实验小学、大学路小学、榉园学校共计7所学校。
片内中学:7中、26中、39中,中片小学毕业生初中入学采取电脑派位的办法。
(3)西片小学:北京路小学、朝城路小学、定陶路小学、区第二实验小学、贵州路小学、八大峡小学共计7所学校。
片内中学:24中,西片小学毕业生初中入学采取整体调拨的办法。
2015年市北区小学升初中划片方案及办法
市北初中入学安排
市北区初中今年计划招收8000人左右,2015年市北区小学毕业生依然全部免试、按就近原则升入初中。市北区教育局将全区划分为A、B、C、D、E、F、G、H八个学区片,继续采用以小学为单位整体划拨或电脑派位两种方式升入初中。A、B、C、E、F、G、H七个学区片实行电脑派位,D学区片实行整体调拨。
小学毕业生在毕业学校填写 《初中入学报名单》,志愿填报时间为4月23日(星期四)至4月26日(星期日)。小学毕业生需按自己意愿的先后顺序将本片所有中学依次填报为初中入学志愿,不得跨报所划区片范围以外的学校,否则报名无效。填报完毕,须由家长签字生效,志愿填报后不再更改志愿。未将片内中学全部填报的学生,若未被志愿学校录取,则由电脑分派到学位未满的学校。
6月21日(星期日),公办初中学校派位、整体调拨。6月27日(星期六)上午9:00,各初中张榜公布初中新生名单,初中招生结束,学生到初中学校报到,并领取《义务教育入学通知书》。电脑派位或整体划拨结束后,均不再进行重新调拨。
李沧区中学划片
李沧初中入学安排
2015年李沧区小学毕业生继续实行相对就近升入初中的办法,计划招生3500人左右,继续采取以小学为单位整体划拨或电脑派位两种办法,全区分为四个学区片。6月21日(星期日),区教体局将组织进行初中入学电脑派位或整体划拨。6月27日(星期六),各中学张榜公布新生名单并发放《义务教育入学通知书》。
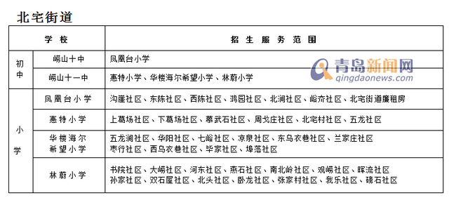
崂山初中入学安排
2015年全区初中学校计划招生2200人,公办初中学校入学,继续实行小学毕业生按初中学校招生服务范围直接升入初中的办法,6月12日前,学校要指导学生填写初中入学报名信息,6月底以前,完成区内公办小学毕业生按初中学校招生服务范围直接升入初中工作。
外来务工就业人员子女若小学阶段即在崂山区借读并取得学籍,同样执行按招生服务范围直接升入初中办法。
若初中阶段到崂山区初中学校申请入学就读,除要符合“四证”(父母一方在崂山区劳动合同或工商营业执照;父母一方在崂山区居住证;父母一方在崂山区房屋产权证或房屋租赁证明;学生及其父母在原籍户口簿;)要求外还应同时提供小学毕业证书、学籍证明(包括全国学籍号)、小学阶段综合素质发展评价手册及相关素质发展成果资料。
符合上述要求者,可以在6月底或开学前一周持上述证明材料到居住地所在学区范围内初中学校提出申请。初三第二学期不接受外来务工就业人员子女入学申请。
在崂山区以外小学就读的崂山区户籍小学六年级学生,在现就读小学参加六年级学业水平测试毕业后,可以根据现就读学校所在区域初中招生入学规定和实施办法继续升入初中。
如需回崂山区就读初中,由家长提出书面申请,持户籍证明、学籍证明(包括全国学籍号)、居住证明以及小学阶段综合素质发展评价手册和相关素质发展成果资料,经原毕业学校及所在教育(体)局盖章,于6月底以前或开学前一周到学区范围内初中学校提出申请,学校汇总后报区教体局审核。
在崂山区小学就读的区外户籍小学毕业生,如需回原籍就读初中,家长要及时向现就读学校提交书面申请,经学校审核同意出具学籍证明盖章后报区教体局备案。被区外初中学校或民办学校录取后,家长须持《录取通知书》原件及复印件两份到原小学毕业学校确认,复印件留原毕业学校存档,名单汇总后报区教体局备案。
大麦岛小学部分毕业生继续由市南区教育局根据相关安排初中入学。学校要及时完成小学升初中数据信息填报,经中韩街道教育中心初审崂山区教体局确认后,及时联系市南区教育局完成报名。






