今天上午,青岛政务网更新了“领导分工”栏目。新一届青岛市人民政府领导班子分工公布。
具体如下——

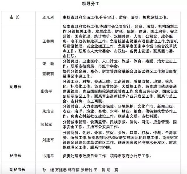
市长 孟凡利

主持市政府全面工作,分管审计、监察、法制、机构编制工作。
简历:
孟凡利,男,汉族,1965年9月生,山东临沂人,1986年3月加入中国共产党,1986年7月参加工作,研究生学历,经济学博士学位。历任山东经济学院财务会计系主任;山东省财政厅副厅长、党组成员;山东省鲁信投资控股集团有限公司董事长、党委书记、总经理;山东省商务厅厅长、党组书记;烟台市委副书记、市长;烟台市委书记、市人大常委会主任、市委党校校长;青岛市委副书记、市长,市政府党组书记。
副市长 王鲁明

负责市政府常务工作,协助市长负责审计、监察、法制、机构编制工作,分管机关工作、发展改革、财税、规划、建设、国土房管、安全监管、国资管理、统计物价、双拥共建、人防、公积金、政务服务、电子政务和政研工作。负责统筹市级重点项目建设工作,负责机场建设管理、老企业搬迁工作,负责平度国家中小城市综合改革试点工作。联系市人大常委会、市政协、各民主党派。联系团市委、市妇联。
简历:
王鲁明,男,汉族,1961年11月生,山东海阳人,1980年12月加入中国共产党,1976年12月参加工作,在职研究生学历,工学博士学位。历任青岛市委研究室综合处处长;青岛市委研究室副主任;青岛市政府调研室副主任;青岛市政府副秘书长、调研室主任,市政府办公厅党组成员;青岛市城阳区委副书记、区长;青岛市城阳区委书记、党校校长;青岛市委常委、秘书长;青岛市委常委、副市长,市政府党组副书记。
副市长 栾新

分管民政、卫生医疗、人口计生、旅游、体育、残联、地方史志工作。联系市档案局、市红十字会。
简历:
栾新,女,汉族,1969年9月生,山东龙口人,民进会员,1997年4月参加工作,研究生学历,工学博士。历任中国海洋大学信息学院计算机科学系讲师、副教授、教授;青岛市经委副主任;青岛市信息产业局副局长;青岛市科学技术局副局长;青岛市副市长。
副市长 董晓莉

协同分管金融、商务、财富管理金融综合改革试验区工作和自由贸易港区申建工作。
简历:
董晓莉,女,汉族,1968年5月生,陕西西安人,致公党员,1990年7月参加工作,研究生学历,经济学博士。历任卫生部办公厅干部;劳动和社会保障部医疗保险司助理调研员、副处长;中国保险监督管理委员会人身保险监管部副处长、发展改革部调研员;全国社会保障基金理事会股权资产部(实业投资部)处长、副巡视员;中国进出口银行计划财务部巡视员、海外机构管理部总经理;青岛市副市长。
副市长 张德平

分管工业、科技、交通运输、工商管理、质量监督、地震、信息化、标准化工作。负责民营经济、大数据工作,负责城市轨道交通建设管理、青岛国际邮轮港建设管理工作,负责蓝色硅谷、国家自主创新示范区工作。联系青岛高新技术产业开发区工作,联系市总工会、市科协、市工商联。
简历:
张德平,男,汉族,1962年12月生,河北南宫人。1984年8月参加工作,1984年7月加入中国共产党,研究生,管理学博士。历任长春第一汽车制造厂汽车研究所助理工程师;青岛市机电设备总公司经理办公室副主任、部门经理、副总经理;青岛市物资总公司总经理助理、企业发展处处长,青岛市物资公司副总经理;即墨市副市长,常委、副市长,副书记、副市长、代理市长,副书记、市长;胶州市委书记、党校校长、人大常委会主任;青岛市政府副市长、党组成员,胶州市委书记、人大常委会主任、党校校长;青岛市政府副市长、党组成员。
副市长 朱培吉

分管教育、人力资源社会保障、环境保护、文化广电、新闻出版、农业、海洋、渔业、畜牧、水利、林业、粮食、供销和扶贫协作工作。负责农村新社区建设工作。联系市文联、市社科联。
简历:
朱培吉,男,汉族,1963年4月生,山东青岛人,1985年8月加入中国共产党,1983年9月参加工作,山东省委党校在职研究生学历,经济学硕士学位。历任烟台市发展计划委员会副主任;龙口市委副书记、市长;单县县委书记、党校校长;菏泽市副市长;青岛市发展和改革委员会副主任、党组成员(副厅级);青岛市发展和改革委员会主任、党组书记;青岛市副市长、市政府党组成员。
副市长 闫希军

分管城市管理、食药监管、民族宗教、信访、司法、应急管理、国家安全工作。主持市公安局工作。
简历:
闫希军,男,汉族,1963年10月生,山东德州人,1987年9月加入中国共产党,1984年7月参加工作,中央党校在职研究生学历,文学学士学位。历任山东省看守所政委、治安警察总队党委副书记;山东省公安厅治安警察总队政委;潍坊市副市级干部、市公安局局长;山东省公安厅党委委员、政治部主任(副厅级);山东省公安厅副厅长、党委委员;青岛市公安局局长、党委书记、督察长;青岛市副市长、市政府党组成员,市公安局局长、党委书记、督察长。
副市长 刘建军

分管商务、金融、外事、贸促、会展、口岸、打私、仲裁、台湾事务、侨务工作,负责总部经济和促进实施国际化战略工作,负责财富管理金融综合改革试验区工作。联系国家级经济技术开发区、前湾保税港区工作,联系市侨联。
简历:
刘建军,男,汉族,1968年9月生,山东高密人,1989年1月加入中国共产党,1990年7月参加工作,大学学历,工程硕士学位。历任青岛市建设委员会城市建设管理处处长;青岛市李沧区副区长;青岛市建设委员会副主任、党委委员,市城市管理行政执法局局长;青岛市政府副秘书长、办公厅党组成员,市地铁工程建设指挥部常务副总指挥,指挥部办公室主任、党组书记;青岛市城乡建设委员会主任、党委书记;青岛市北区委副书记、区长;青岛市北区委书记、党校校长,青岛国际邮轮港管理局党组书记;青岛市副市长、市政府党组成员。
秘书长: 卞建平
副秘书长: 孙继 万建忠 韩守信 张新竹 王哲 胡震

识别二维码
关注青岛新闻网微信qdxww0532