青岛新闻网3月14日讯(记者 江东旭 通讯员 姜妍同)在“3.15消费者权益保护日”到来之际,青岛市汽车维修业联合会响应市社会组织管理局综合党委及市社会组织总会号召,在市道路运输管理局指导下,向会员单位发起了为医护、公安、疾控等战疫一线工作人员及社会车辆提供车辆公益维修保养的活动倡议,倡议发出后得到了84家车辆维修企业积极响应,在活动期间凡符合条件人员可凭相关证件享受免费的车辆维修保养服务,为减少人员聚集,请广大车主维修车辆前提前电话联系维修企业,预约维修车辆。
具体活动内容如下:
1、3月15日-7月1日,为赴湖北战疫医护人员提供免费的车辆机油、机滤保养服务一次。
2、3月15日-12月31日,赴湖北战疫医护人员的私家车辆,凡是发生刮擦事故的,皆可免费获得一块板件的喷漆服务。
3、3月15日-4月15日为青岛市的所有医护工作者、公安干警、疾控人员提供免费全车消毒、免费检测车辆、免费四轮定位、免费添加玻璃水服务。
4、3月15日-4月15日为非营运性私家车辆提供免费添加玻璃水、免费检测车辆服务。
随着行业发展,“诚信”“公益”的服务理念被越来越多汽车维修业户接纳,“服务第一、专业规范、科学发展”成为行业发展准则。疫情防控期间,市区31家汽车维修企业成立应急保障组织,专门为奋战在一线的医护、公安等应急车辆提供24小时维修抢险服务,向战疫一线的工作者致敬。本次车辆维修保养服务是市汽车维修业联合会组织的又一公益活动,也希望凝聚全行业为打赢疫情防控阻击战贡献力量。
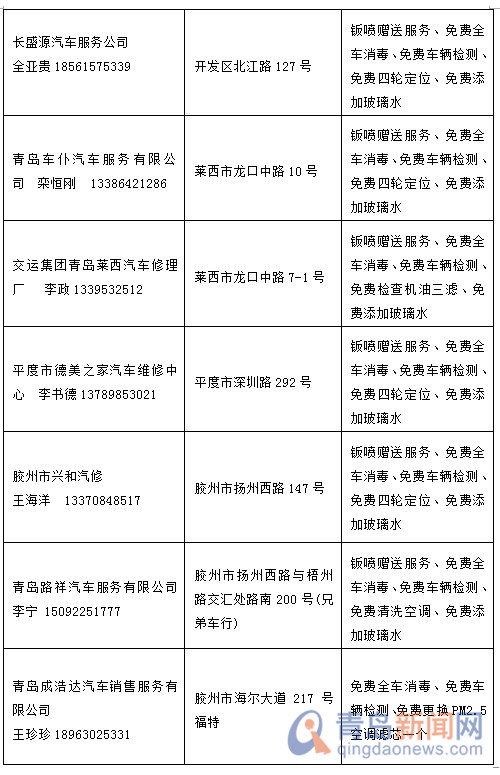
附:八十四家公益服务活动车辆维修企业名单














