新闻中心 > 青岛新闻 > 正文

青岛消防集中曝光12家存在消防安全隐患单位

2024-02-23 15:59 作者:陈志伟 来源:青岛新闻网
分享到:

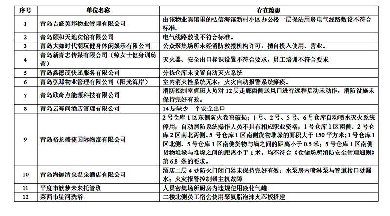
青岛新闻网2月23日讯(记者 陈志伟)为深化落实消防安全集中除患攻坚大整治行动要求,近期,青岛市消防救援支队全面排查“九小场所”、多业态混合生产经营场所、人员密集场所及其他重点场所存在的突出风险隐患,现对检查中发现存在火灾隐患的12家单位进行集中曝光,以督促相关单位落实消防安全主体责任,及时整改消除隐患。

我要爆料 免责声明
分享到:
© 青岛新闻网版权所有 青岛新闻网简介法律顾问维权指引会员注册营销服务邮箱